您好!欢迎进入广东省建筑材料行业协会官网!
塔牌集团发布前三季度业绩,同比增长470%-510%
来源:东方财富 | 作者:秘书处 | 发布时间: 2023-10-13 | 937 次浏览 | 🔊 点击朗读正文 ❚❚ | 分享到:
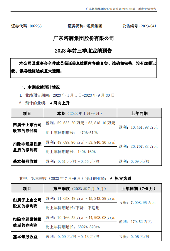
10月11日晚间,我协会副会长单位塔牌集团发布公告,公司预计前三季度归属于上市公司股东的净利润为59633.30万元至63818.10万元,同比增长470%-510%。

公司表示,业绩预增原因:一是水泥主业盈利水平同比有所改善。今年前三季度,水泥需求继续萎缩,竞争愈加激烈,水泥价格逐步回落,公司积极科学应对,加强市场管控,精准施策,进一步巩固公司市场份额,实现水泥销量同比小幅增长;
受益于本期煤炭价格下降和公司实施的强化成本管控、继续精简机构和优化人员、建立和完善弹性薪酬体系、主动出清低效产能等一系列降本增效措施的持续见效,公司水泥制造成本同比下降,且降幅大于水泥价格同比降幅,水泥主业盈利水平同比有所改善。
二是非经常性损益同比大幅增加的影响。受股指回升的影响,本期公司证券投资实现浮盈,预计本期非经常性损益约为0.98亿元,而上年同期为-1.02亿元,同比大幅增加约2亿元。
图片
图片


    协会动态Association news
 
    品牌名标 / Were marked
 
 
×
×