您好!欢迎进入广东省建筑材料行业协会官网!
建材行业节能提效技术入选《国家工业节能技术推荐目录(2021)》
来源:工信部 | 作者:秘书处 | 发布时间: 2021-09-28 | 1862 次浏览 | 🔊 点击朗读正文 ❚❚ | 分享到:

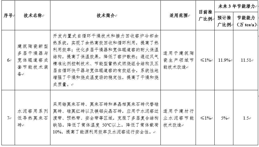
9月24日,工信部对《国家工业节能技术推荐目录(2021)》、《“能效之星”装备产品目录(2021)》和《国家通信业节能技术产品推荐目录(2021)》进行公示。其中,建筑陶瓷新型多层干燥器与宽体辊道窑成套节能技术装备”和“水泥窑用系列低导热莫来石砖”两项建材行业节能提效技术入选《国家工业节能技术推荐目录(2021)》。


《国家工业节能技术推荐目录(2021)》《“能效之星”装备产品目录2021)》《国家通信业节能技术产品推荐目录(2021)》公示




根据《工业和信息化部办公厅关于开展2021年度国家工业和通信业节能技术装备产品推荐工作的通知》(工信厅节函〔2021〕89号)要求,经企业申报、省级工业和信息化主管部门及有关行业协会和中央企业推荐、专家评审等,我部形成了《国家工业节能技术推荐目录(2021)》《“能效之星”装备产品目录(2021)》《国家通信业节能技术产品推荐目录(2021)》,现予公示。公示时间为2021年9月24日至10月8日(共15天)。如有异议,请在公示期内与我们联系,并提交相关证明材料。


联系电话:010-68205366/5368(传真)

电子邮箱:jienengchu@miit.gov.cn



附件1国家工业节能技术推荐目录(2021)(征求意见稿).wps

附件2“能效之星”装备产品目录(2021)(征求意见稿).wps

附件3国家通信业节能技术产品推荐目录(2021)(征求意见稿).wps




国家工业节能技术推荐目录(2021-建材行业





    协会动态Association news
 
    品牌名标 / Were marked
 
 
×
×